2023年学科教学(语文)专业硕士招生考试预告
365上市集团官网至今已有60余年办学历史,是榆林公司建系历史最长、规模较大、团队力量最雄厚的院系之一。现有汉语言文学、新闻学两个本科专业。汉语言文学专业获批省级专业综合改革试点项目、省级人才培养模式创新实验区建设项目、陕西省“一流专业”、陕西省新文科研究与改革实践项目,新闻学专业获批校级“一流专业”。与西北大学、西安工业大学、延安大学等高校开展联合培养硕士研究生工作,2021年7月,365上市集团官网获批学科教学(语文)专业硕士,硕士点建设取得重大突破。365上市集团官网始终坚持立足榆林、面向陕西、辐射周边的办学定位,不断优化学科专业结构,加大内涵建设力度,提高公司产品质量,60余年来,为陕西乃至全国培养出数以千计的人才。
365上市集团官网现有教师56人,其中教授5人,副教授30人,硕士生导师16人,省级教学名师1人,陕西省三秦学者1人,陕西省签约作家1人,榆林市有突出贡献专家3人,校级教学名师2人。教师中98%以上具有硕士以上学历,其中博士21人(含在读)。长江学者邢向东、李浩、张弘,知名学者康保成、宋俊华、李震、黑维强、段建军、谷鹏飞、韩伟、罗渊为公司特聘教授,聘请《小说评论》前主编、茅盾文学奖评委、博士生导师李国平和《当代文坛》主编杨青为学科指导专家,聘请宁夏大学博士生导师、二级教授蔡永贵为执行经理。
公司现有陕西省哲学社会科学重点研究基地“陕北生态文化研究中心”、陕西省非物质文化遗产研究基地、教育部哲学社会科学重点研究基地中山大学“中国非物质文化遗产研究中心”榆林工作站、陕北文化生态保护试验区研究基地、榆林市柳青路遥研究院、榆林市语文研究会等科研平台与机构。近年来,承担国家级科研项目2项,省部级课题50余项,市厅级及横向课题100余项,出版学术专著、教材40余部,发表核心期刊论文100余篇,其中CSSCI期刊论文50多篇,多次主办、承办柳青、路遥、晋方言、非遗保护等有广泛影响的国际国内学术会议。
学科教学(语文)招生专业目录

2023年榆林公司研究生入学考试初试自命题考试科目考试大纲
考试科目代码:870
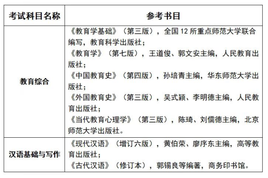
考试科目名称:汉语基础与写作
第一部分 《现代汉语》
一、考试要求
《现代汉语》是一门系统学习现代汉语普通话语音、文字、词汇、语法、修辞的基础性课程,要求考生掌握语音、文字、词汇、语法、修辞等基本知识和基本理论,掌握观察、分析语言现象的基本方法,具有较高的语言理解能力与初步的语言分析能力,能够运用语言学基本知识分析日常语言现象并解释汉语教学中的相关问题。
二、考试内容
1.现代汉语概说
现代汉民族共同语及其形成过程、原因与主要特点;现代汉语方言分区理论及各方言区的特点。
2.语音
语音的性质、语音单位、记音方法(包括运用国际音标为现代汉语普通话标音);声母的分类、发音与辅音的描写;韵母的分类、元音发音与描写、韵母结构;声调及调值、调类、古今声调的对应关系;音节结构;常见音变现象;朗读的基本要求、语音规范化的内容和具体要求。
3.词汇
词汇单位、词的结构;词义的性质、分类及构成;义项、义素;语义场、同义词和反义词、同义词的辨析;词汇的来源;词汇的发展变化和规范化。
4.语法
语法的性质、语法单位;词类划分依据、各词类的语法特征;短语的结构类与功能类、短语层次分析法;句法成分的构成材料、语义类型;单句的句型、句式、句类;单句语病;复句意义类型与多重复句分析。
5.修辞
修辞基本理论、与修辞相关的语音、词汇、语法、语用学知识;辞格。
第二部分 《古代汉语》
一、考试要求
古代汉语是一门系统学习古代汉语语音、词汇、语法、文字、古书注解、诗词格律、修辞等的课程。该课程要求考生掌握文字、词汇、语法、训诂、简单的语音知识和诗律知识,能正确识别文言文中的活用词语及语法现象,能准确进行白文标点和翻译,并能利用所学知识对文字进行造字结构判断与识别,同时了解古汉语文化常识。
二、考试内容
1.常用工具书
掌握古代汉语常用工具书的类型、体例及用途,如《说文解字》《康熙字典》《十三经索引》等。
2.文字
了解汉字形体的演变情况,掌握汉字的形体构造理论,能够利用“六书”理论分析所给汉字造字结构,并结合“六书”理论及汉字文化进行具体的汉字分析。
3.词汇
了解古代汉语词汇的特点,掌握古今词义的差异、词义引申规律及方式,能结合字形探求词的本义及系联词的引申义,提高教学中词语分析的实际运用能力。
4.语法
掌握词类活用、常用虚词的用法、古汉语词序及判断句、被动句等语法知识,能准确指出并解释文言文中的这些语法现象。
5.古书注解
了解并掌握古书注解的常用术语、体例和内容,能利用古书注解解决文言文中的疑难问题。
6.音韵学知识
了解古今语音有差异的事实,建立语音发展的观点;掌握有关古音知识的一些基本概念;了解上古及中古时期的语音系统概况,能利用语音知识分析文言文和诗歌中的特殊读音问题。
7.诗词格律
理解古体诗和近体诗的主要区别,掌握近体诗的基本要求,具备分析律诗平仄的基本能力,能从诗律角度赏析律诗。
第三部分 《写作》
一、考试要求
根据主题或相关材料,完成作文。
二、考试内容
1.文学性语言运用能力
2.分析性写作能力
3.语言的综合运用能力
考试总分:150分
考试时间:180分钟
考试方式:闭卷,笔试。
考试题型(仅供参考):名词解释、分析、论述、写作等。
学科教学(语文)初试参考书目
咨询方式
1.365上市集团官网网址
365上市集团官网
http://zhwx.yulinu.edu.cn
2. 365上市集团官网微信公众号

集团地址:陕西省榆林市崇文路51号
邮政编码:719000
联系电话:冯老师:0912—3525720
张老师:0912—3687205
